服装学院
手机版 English 学校主站
网站首页
学院概况
学院简介 专业介绍 教学名师 联系我们
人才培养
课程建设 产学研 服务地方 人教校友
党建学工
党建工作 院分团委 学生工作 监督举报
网上展厅
师生作品

通知公告

  • 首页
  • 通知公告

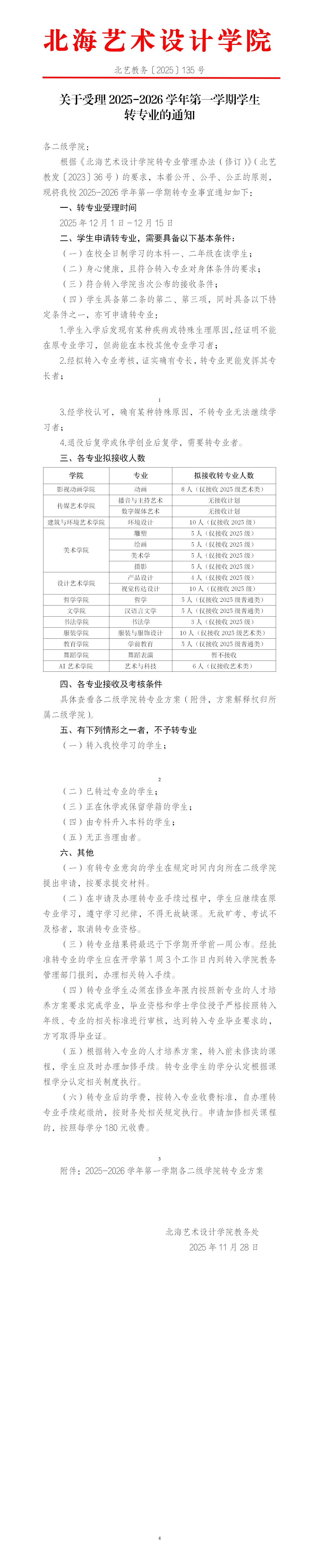
关于受理2025-2026学年第一学期学生转专业的通知

来源:服装学院 责编: 罗春霖 发布时间:2025-12-01 浏览量:955

 

附件:
  • 2025-2026学年第一学期服装学院转专业工作方案.doc
  • 北海艺术设计学院学生转专业申请表.docx
  • 北海艺术设计学院学生转专业承诺书.docx
  • 上一篇:北艺教发〔2025〕64号 关于准予陈卜山等3名同学退学的决定
  • 下一篇:关于取消服装学院2025届毕业设计(论文)二次答辩资格的通知

地址:广西壮族自治区北海市银海区新世纪大道1号    邮编:536000

电话:(0779)6801200、6818000、6800400、6818002(招生办)

传真:(0779) 6818002

桂公网安备45050302000053号   |  桂ICP备05015346号

网站技术:贵州海普科技有限公司

@2013 SSZSS.COM. All rights reserved.  |